
高通数据集(1):交互式视频数据集
Qualcomm AI Research 推出了 QIVD 数据集,该数据集能够使用视觉语言模型 (VLM) 研究视觉理解,以回答有关视频中发生的事件的问题。
Qualcomm 数据集时间:2025-09-30 10:07:06

高通 Gen AI 推理扩展 (GENIE)(8):qnn-genai-transformer-composer
该 qnn-genai-transformer-composer 工具准备一个模型,用于通过 Genie 进行推理,但专门针对 Gen AI Transformer 后端。
Qualcomm GENIE时间:2025-09-29 08:13:20

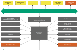
高通 Gen AI 推理扩展 (GENIE)(7):工具
Genie SDK 文档的这一部分介绍了可用的各种工具和测试实用程序。
Qualcomm GENIE时间:2025-09-28 08:24:25

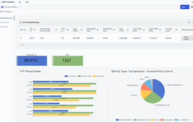
高通 Gen AI 推理扩展 (GENIE)(6):Genie Profile和管道教程
Genie Profile API 提供了分析 GenAI 模型性能指标的方法。
Qualcomm GENIE时间:2025-09-25 09:31:44

高通 Gen AI 推理扩展 (GENIE)(5):Genie Log
Genie 日志 API 提供了一种在 GenAI 模型执行期间捕获日志的机制。
Qualcomm GENIE时间:2025-09-24 10:05:06

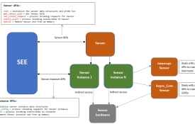
高通 Gen AI 推理扩展 (GENIE)(4):嵌入教程和Engine
本博客介绍与 GenieEmbedding 功能相关的教程。
Qualcomm GENIE时间:2025-09-23 09:56:25

高通 Gen AI 推理扩展 (GENIE)(3):前缀匹配和查询
KV$ 倒带/KV$ 前缀匹配功能允许利用以前缓存的 KV 值来进行高效的查询处理。
Qualcomm GENIE时间:2025-09-22 09:34:07
Qualcomm 开发者专区是 Qualcomm 联合CSDN 共同打造的面向中国开发者的技术专区。致力于通过提供全球最新资讯和最多元的技术资源及支持,为开发者们打造全面一流的开发环境。本专区将以嵌入式、物联网、游戏开发、Qualcomm® 骁龙™处理器的软件优化等技术为核心,打造全面的开发者技术服务社区,为下一代高性能体验和设计带来更多的想法和灵感。
加入 Qualcomm 开发者专区


申请成为“Qualcomm荣誉技术大使”
“Qualcomm荣誉技术大使”是Qualcomm开发者社区对开发者用户技术能力与影响力的认证体现,该荣誉代表Qualcomm社区对用户贡献的认可与肯定。
立即申请高通技术公司推出头戴式AR开发套件骁龙Spaces™ XR开发者平台,助力打造无缝融合现实世界和数字世界边界的沉浸式体验。
为开发者提供实现创意的工具,并将变革头戴式AR的可能性,现已面市!